網友不聊房價了!七都熱議建案曝光 「陶朱隱園、都廳大院」都上榜
上半年網路聲量聚焦在「品牌建商」、「指標建案」與「重劃區大案」三大主軸。(記者朱語蕎攝)
全台房市冷颼颼,線上討論熱度雖然略有下滑,卻並未如成交量般重挫。根據統計,七都呈現聲量集中化趨勢,今年上半年「品牌建商」、「指標建案」與「重劃區大案」成為帶動房市討論的三大主軸,而北中南三區的熱度分布也逐漸具備明確輪廓。
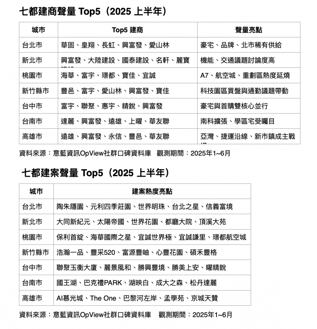
意藍資訊總經理楊立偉表示,透過意藍資訊OpView社群口碑資料庫,對七都熱門建商與建案的網路文章統計整合, 綜觀七都的建商與建案聲量,興富發、遠雄、富宇等大型開發商強勢占據全台前段班。
興富發因在北、中、南皆推出大型指標案,使聲量呈現跨區域爆發;遠雄則受惠於北高雙軸心布局,穩居南北市場關注焦點;富宇、璟都、華固等品牌建商亦在區域市場展現穩定的社群滲透度,反映買家對「品牌保值度」的高度依賴。
彥星喬商廣告傳播事業群董事長劉安立分析,在建案端,上半年全台討論度最高的前幾名呈現三大類型,第一類,是具地標效應的超高價建築,例如台北市的「陶朱隱園」,憑藉區位稀有性與建築話題性,持續吸收大量媒體與社群流量。
第二類,是豪宅品牌延伸出的系列建案,如台中的「聯聚玉衡大廈」,因規劃尺度與品牌光環,討論度穩定且黏著度高;第三類,是大型重劃區指標案,如高雄的「AI 慕光城」等,因區域快速發展與市場預期心理,帶動大量轉載、議題延伸與跨縣市關注。
若進一步觀察各地市場特色,各都會區的聲量結構呈現明顯差異。台北市由華固、皇翔、長虹等大型品牌建商領軍,而「陶朱隱園」、「世界明珠」以及「元利四季莊園」、「信義富境」等高總價及大規模建案仍是最吸睛的話題中心。新北市則以興富發、大陸建設與國泰建設聲量較高,市場討論集中於交通路網與生活機能等實質居住議題。
桃竹則由海華、富宇、璟都、豐邑、寶佳等品牌占據聲量前列,建案討論也大多與科技園區、機場捷運、產業外溢效應緊密連動。中南部方面,台中由富宇、聯聚、惠宇等品牌主導房市聲量,豪宅與首購族群議題並行,使市場呈現「雙峰型」討論結構;台南則由達麗、興富發、遠雄等品牌推動話題,「國王湖」、「巴克禮PARK」等大型建案帶動整體搜尋與社群熱度;高雄市場則受遠雄與興富發強勢拉動,「AI 慕光城」、「The One」、「巴黎河左岸」等建案成為南部熱議關鍵字。
楊立偉指出,從輿情結構來看,2025 上半年房市呈現以下3大趨勢:
1、品牌建商影響力持續增強,今年的聲量集中度明顯高於往年,買方對於建商的「品牌履約紀錄、建材透明度、工程品質」的敏感度持續上升,使大型開發商在高低價產品線皆具備顯著優勢。2、地標型與稀有建案具備超高討論吸引力,如北市豪宅與特殊建築案,因具備不可複製性,能吸收廣泛的跨縣市流量,甚至帶動整體區域房價心理預期。3、重劃區大案帶動「區域話題擴散效應」,尤其中南部重劃區的大型案量,透過建案自身的社群擴散、議題包裝與在地生活機能討論,使買盤對區域價值更加關注,形成從建案帶動區域、區域反饋建案的正向循環。
2025年上半年台灣房地產市場在政府限貸令與房價高漲雙重壓力下,整體社群討論聲量達289萬則,平均聲量趨勢較去年下半年微降10.8%,隨著指標案陸續公開、政策環境趨於穩定,下半年預期仍將延續品牌建商領漲、地標建案吸睛、重劃區案量帶動話題的市場格局。

